Личный блог и информация по репозиториям
27 апреля 2021
Это архивная статья. Оригинал на https://dzen.ru/a/YIffPTHX5QbAirBX
Введение: данная статья будет посвящена вопросам пересчета координат из одной системы в другую стандартными средствами Map 3D (Civil 3D), а затем, в следующей части №6 - автоматизированно при помощи функционала пакета Dynamo.MapConnection, который мы начали освещать в предыдущей версии статьи. Ниже ссылки на предыдущие части:
Ниже ссылки на предыдущие части:
Другие версии статей из серии:

Так считали раньше и (есть подозрение), что в гос. органах считают до сих пор. Оригинал картинки: http://photo.sfu-kras.ru/files/imagecache/photo/photos2/sfu_museum-history_30smoll.jpg
Активируем команду “MAPTRACKCS”

Так выглядит диалоговое окно опции

Добавим новую позицию

И в поисковой строке имени системы координат введем “4326” и выберем из Перечня “LL-84” - это общегеографическая система координат WGS-84 (EPSG:4326)
В данном окне можно настраивать неограниченно много различных СК, и значения будут меняться при перемещении курсора по экрану.

Формат вывода настраивается тут

В виде следующего набора опций
При условии назначенной чертежу системы координат, на активной вкладке “Геопозиционирование” у нас есть ряд опций, среди которых следующие:

Опции вкладки “геопозиционирование”

Активация соответствующей команды

Программа спрашивает, куда поставить маркер

После простановки нужно ввести название точки (маркера). Имена могут повторяться.

Для удобства использования - откроем окно “Единицы”

и выставим максимальную отображаемую точность

Теперь в свойствах будет отображаться географическое положение данной точки в системе координат LL-84 (EPSG:4326)
Активируем окно MAPTRACKCS и сравним его вычисляемые координаты и координаты маркера геоположения:

Сравниваем значения. Это один и тот же порядок чисел (точность на грани округления последних единиц)
Одинаковость вывода данных связано с тем, что оба инструмента черпают данные из определения системы координат.
У опции выше есть обратная опция, по известным значениям широты/долготы в системе координат LL84 (EPSG:4326) получить точку в системе координат чертежа.
Возьмём к примеру позицию ниже с координатами (56.334213, 43.972990):


И введем координаты в данную опцию:

Сперва укажем широту с нажатием на Enter

Затем долготу с подтверждением нажатия на Enter

Аналогично опции выше - назовем маркер

И получим его координаты в назначенной СК чертежу - МСК-52-2
Всё хорошо, но это точечные объекты.

Да, их можно проставлять массивами по траектории, но ивзлекать стандартно метки из них мы ее можем - поэтому данные инструменты используются сугубо для “точечного” контроля
Переходим к следующему интересному функционалу, а именно свойствам COGO точек. При назначении чертежу системы координат, у них активируется пара свойств - “Широта” и “Долгота”. Вынесем эти свойства в метку и для проверки активируем инструмент отслеживания координат MAPTRACKSCS:

Видите, да? Отображаемые координаты не совпадают с LL84, а совпадают с так называемой LL (EPSG:4030)
Не вникая в тонкости, COGO точки у нас отображают координаты на эллипсоиде WGS-84 если бы эллипсоид данной системы координат был бы WGS-84. То есть в этой цепочке преобразований у нас не учитывается датум (или учитывается, но с “нулевыми” параметрами трансформации”).
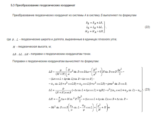
Для того, чтобы это обойти - можно воспользоваться методикой ручного пересчета геодезических координат, изложенной в ГОСТ 32453-2017. Межгосударственный стандарт. Глобальная навигационная спутниковая система. Системы координат. Методы преобразований координат определяемых точек”.
А именно, пункт 5.3

Формулы в рамках раздела 5.3
После внесения в выражения будет выглядеть примерно так:
(Скачать файл можно отсюда).


Вот наши верные значения; плюс выражений - что не надо в метку выводить, чтобы проверить :-) .
На основе COGO точек можно формировать таблицы, у них есть настраиваемые метки, то есть так стандартными средствами можно оформлять чертёж проставляя метки в иной СК.
Примечание: преобразования между прямоугольными СК инструментами выражений я не настраивал, правда - но это будет раза в 3 более трудоёмко.
Перейдем теперь к самой интересной базовой функции, за что любят Map 3D (Civil 3D) - это инструмент преобразования чертежей с примитивами AutoCAD (блоки, полилинии, 3D-грани, штриховки, точки) из одной системы координат в другую. В целом, эти же операции могут осуществляться и через ГИС-программы типа QGIS, но как там будет сохранена топология объектов - это под вопросом. Здесь же функционал доступен “из коробки”.
Итак, перейдем к демонстрации этого функционала. В качестве рабочей задачи рассмотрим процесс пересчета нескольких чертежей из региональной МСК-52 Зоны 2 в городскую СК г. Нижний Новгород. (Дополнительно мы также базово рассмотрим транзакции для нескольких чертежей).
Для начала, необходимо, чтобы всем файлам, данные из которых мы хотим получить, была назначена их система координат. На этом собственно и всё. Ну и конечно, чтобы они были в метрической системе.

Ряд файлов DWG, которым назначена система координат
Здесь также всё просто. Создаем новый пустой чертёж в метрическим шаблоне (иначе перевод будет некорректным). И назначаем ему систему координат, в которой мы хотим получить извлеченные данные.

Назначаю городскую СК

Далее вводим в командной строке MAPWSPACE и нажимаем “Вкл”:

Активируем рабочее пространство Map 3D

Далее переключаемся на вкладку “обозреватель карт”, библиотека запросов и “Сформировать”

откроется окно следующего вида
Сперва необходимо подключить чертежи (файлы), с которыми мы будем работать.

Выбираем опцию “Чертежи”

Опцию “Подключить”
И попадаем в 2000 год.

Перед нами диалоговое окно Проводника.

запустим эту опцию для добавления нового пути к рабочим файлам

В строку “Псевдоним пути” введем условное наименование, в строку “Действительный путь” - скопированный полный путь к каталогу с данными. После этого нажмем на “Добавить”

Появится строка - “Псевдоним добавлен”. Закрываем окно

Теперь в строке поиска выберем наш созданный каталог и перейдем в него

Выберем все файлы и нажмем на “Добавить”, после чего на ОК

Еще раз на ОК без настроек
Примечание: фильтры мне настроить не получилось - чертежи видны отфильтрованные, но при применении запроса почему-то участвуют все данные

В первом окне нажмем на “По положению”

Без изменений нажмем на ОК

Режим - для редактирования

И после этого на “Выполнить запрос”

Вот мы получили пересчитанные данные (3D-грани) о поверхности
Так как это временные файлы (удалятся после закрытия чертежа даже с сохранением), то сохраним их с копированием в пересчитанных координатах в новый чертеж, либо сразу пустим в дело - здесь у нас 3D-грани, следовательно построим на их основе поверхность, добавив их как Объекты чертежа – 3D-грани обязательно с сохранением конфигурации исходных рёбер.

Создаем новую поверхность и добавляем ей в определение наши грани

Для скорости я это делаю для кусочка всех данных
Обратим внимание, что для подключенных чертежей рядом будут находиться файлы *.DWK:

Файлы блокировки (для включенных чертежей)
При их наличии файл нельзя будет изменить. Надо либо файлы удалить, либо удалить сам запрос
В данной статье мы рассмотрели стандартные возможности Civil 3D (Map 3D) по преобразованию координат. Это были инструменты вкладки “Геопозиционирование” - единичные маркеры координат, инструмент отслеживания координат MAPTRACKCS, Выражения для COGO точек и функционал запросов _ADEQUERY Map 3D.
Это были стандартные инструменты Civil 3D, даны чтобы почувствовать “боль” и их ограниченность без автоматизации. А вот тему альтернативных действий мы осветим в следующей Части №6 с использованием пакета Dynamo.MapConnection.